Drug discovery is a fancy, time-intensive course of that requires researchers to navigate huge quantities of scientific literature, medical trial knowledge, and molecular databases. Life science prospects like Genentech and AstraZeneca are utilizing AI brokers and different generative AI instruments to extend the pace of scientific discovery. Builders at these organizations are already utilizing the absolutely managed options of Amazon Bedrock to shortly deploy domain-specific workflows for a wide range of use instances, from early drug goal identification to healthcare supplier engagement.
Nonetheless, extra complicated use instances may profit from utilizing the open supply Strands Brokers SDK. Strands Brokers takes a model-driven strategy to develop and run AI brokers. It really works with most mannequin suppliers, together with customized and inner giant language mannequin (LLM) gateways, and brokers may be deployed the place you’d host a Python utility.
On this publish, we display methods to create a strong analysis assistant for drug discovery utilizing Strands Brokers and Amazon Bedrock. This AI assistant can search a number of scientific databases concurrently utilizing the Mannequin Context Protocol (MCP), synthesize its findings, and generate complete reviews on drug targets, illness mechanisms, and therapeutic areas. This assistant is accessible for example within the open-source healthcare and life sciences agent toolkit so that you can use and adapt.
Resolution overview
This answer makes use of Strands Brokers to attach high-performing basis fashions (FMs) with widespread life science knowledge sources like arXiv, PubMed, and ChEMBL. It demonstrates methods to shortly create MCP servers to question knowledge and consider the ends in a conversational interface.
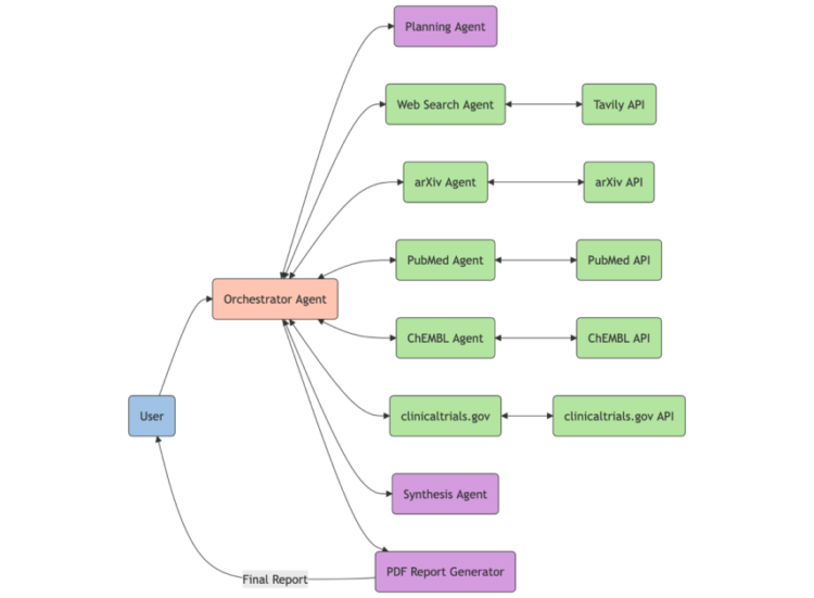
Small, targeted AI brokers that work collectively can typically produce higher outcomes than a single, monolithic agent. This answer makes use of a staff of sub-agents, every with their very own FM, directions, and instruments. The next flowchart reveals how the orchestrator agent (proven in orange) handles consumer queries and routes them to sub-agents for both data retrieval (inexperienced) or planning, synthesis, and report technology (purple).
This publish focuses on constructing with Strands Brokers in your native growth surroundings. Confer with the Strands Brokers documentation to deploy manufacturing brokers on AWS Lambda, AWS Fargate, Amazon Elastic Kubernetes Service (Amazon EKS), or Amazon Elastic Compute Cloud (Amazon EC2).
Within the following sections, we present methods to create the analysis assistant in Strands Brokers by defining an FM, MCP instruments, and sub-agents.
Stipulations
This answer requires Python 3.10+, strands-agents, and several other further Python packages. We strongly suggest utilizing a digital surroundings like venv or uv to handle these dependencies.
Full the next steps to deploy the answer to your native surroundings:
- Clone the code repository from GitHub.
- Set up the required Python dependencies with
pip set up -r necessities.txt. - Configure your AWS credentials by setting them as surroundings variables, including them to a credentials file, or following one other supported course of.
- Save your Tavily API key to a .env file within the following format:
TAVILY_API_KEY="YOUR_API_KEY".
You additionally want entry to the next Amazon Bedrock FMs in your AWS account:
- Anthropic’s Claude 3.7 Sonnet
- Anthropic’s Claude 3.5 Sonnet
- Anthropic’s Claude 3.5 Haiku
Outline the muse mannequin
We begin by defining a connection to an FM in Amazon Bedrock utilizing the Strands Brokers BedrockModel class. We use Anthropic’s Claude 3.7 Sonnet because the default mannequin. See the next code:
Outline MCP instruments
MCP gives a normal for a way AI purposes work together with their exterior environments. Hundreds of MCP servers exist already, together with these for all times science instruments and datasets. This answer gives instance MCP servers for:
- arXiv – Open-access repository of scholarly articles
- PubMed – Peer-reviewed citations for biomedical literature
- ChEMBL – Curated database of bioactive molecules with drug-like properties
- ClinicalTrials.gov – US authorities database of medical analysis research
- Tavily Net Search – API to search out current information and different content material from the general public web
Strands Brokers streamlines the definition of MCP purchasers for our agent. On this instance, you join to every software utilizing commonplace I/O. Nonetheless, Strands Brokers additionally helps distant MCP servers with Streamable-HTTP Occasions transport. See the next code:
Outline specialised sub-agents
The planning agent appears at consumer questions and creates a plan for which sub-agents and instruments to make use of:
Equally, the synthesis agent integrates findings from a number of sources right into a single, complete report:
Outline the orchestration agent
We additionally outline an orchestration agent to coordinate your entire analysis workflow. This agent makes use of the SlidingWindowConversationManager class from Strands Brokers to retailer the final 10 messages within the dialog. See the next code:
Instance use case: Discover current breast most cancers analysis
To check out the brand new assistant, launch the chat interface by working streamlit run utility/app.py and opening the native URL (usually http://localhost:8501) in your net browser. The next screenshot reveals a typical dialog with the analysis agent. On this instance, we ask the assistant, “Please generate a report for HER2 together with current information, current analysis, associated compounds, and ongoing medical trials.” The assistant first develops a complete analysis plan utilizing the varied instruments at its disposal. It decides to begin with an online seek for current information about HER2, in addition to scientific articles on PubMed and arXiv. It additionally appears at HER2-related compounds in ChEMBL and ongoing medical trials. It synthesizes these outcomes right into a single report and generates an output file of its findings, together with citations.
The next is an excerpt of a generated report:
Notably, you don’t need to outline a step-by-step course of to perform this process. By offering the assistant with a well-documented checklist of instruments, it may possibly resolve which to make use of and in what order.
Clear up
When you adopted this instance in your native pc, you’ll not create new assets in your AWS account that you have to clear up. When you deployed the analysis assistant utilizing a type of companies, check with the related service documentation for cleanup directions.
Conclusion
On this publish, we confirmed how Strands Brokers streamlines the creation of highly effective, domain-specific AI assistants. We encourage you to do this answer with your individual analysis questions and prolong it with new scientific instruments. The mix of Strands Brokers’s orchestration capabilities, streaming responses, and versatile configuration with the highly effective language fashions of Amazon Bedrock creates a brand new paradigm for AI-assisted analysis. As the amount of scientific data continues to develop exponentially, frameworks like Strands Brokers will grow to be important instruments for drug discovery.
To be taught extra about constructing clever brokers with Strands Brokers, check with Introducing Strands Brokers, an Open Supply AI Brokers SDK, Strands Brokers SDK, and the GitHub repository. You may as well discover extra pattern brokers for healthcare and life sciences constructed on Amazon Bedrock.
For extra details about implementing AI-powered options for drug discovery on AWS, go to us at AWS for Life Sciences.
Concerning the authors
Hasun Yu is an AI/ML Specialist Options Architect with intensive experience in designing, creating, and deploying AI/ML options for healthcare and life sciences. He helps the adoption of superior AWS AI/ML companies, together with generative and agentic AI.
Brian Loyal is a Principal AI/ML Options Architect within the World Healthcare and Life Sciences staff at Amazon Net Companies. He has greater than 20 years’ expertise in biotechnology and machine studying and is enthusiastic about utilizing AI to enhance human well being and well-being.




