How CBRE powers unified property administration search and digital assistant utilizing Amazon Bedrock
This publish was written with Lokesha Thimmegowda, Muppirala Venkata Krishna Kumar, and Maraka Vishwadev of CBRE. CBRE is the world’s ...
This publish was written with Lokesha Thimmegowda, Muppirala Venkata Krishna Kumar, and Maraka Vishwadev of CBRE. CBRE is the world’s ...
n8n workflows in manufacturing, you realize the stress of listening to {that a} course of failed and needing to dig ...
Amazon Nova Sonic is a basis mannequin that creates pure, human-like speech-to-speech conversations for generative AI purposes, permitting customers to ...
This put up is co-written with Julieta Rappan, Macarena Blasi, and María Candela Blanco from the Authorities of the Metropolis ...
Chat-based assistants powered by Retrieval Augmented Technology (RAG) are remodeling buyer assist, inner assist desks, and enterprise search, by delivering ...
“How a lot will it price to run our chatbot on Amazon Bedrock?” This is without doubt one of the ...
Organizations want user-friendly methods to construct AI assistants that may reference enterprise paperwork whereas sustaining doc safety. This put up ...
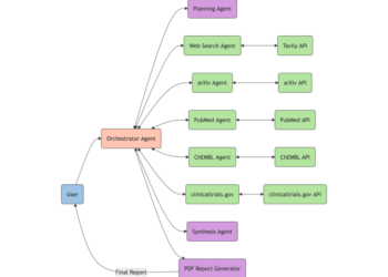
Drug discovery is a fancy, time-intensive course of that requires researchers to navigate huge quantities of scientific literature, medical trial ...
In Half 1 of this collection, we explored how Amazon’s Worldwide Returns & ReCommerce (WWRR) group constructed the Returns & ...
Within the telecommunications trade, managing advanced community infrastructures requires processing huge quantities of knowledge from a number of sources. Community ...
Automation Scribe is your go-to site for easy-to-understand Artificial Intelligence (AI) articles. Discover insights on AI tools, AI Scribe, and more. Stay updated with the latest advancements in AI technology. Dive into the world of automation with simplified explanations and informative content. Visit us today!
© 2024 automationscribe.com. All rights reserved.