Construct real-time voice streaming functions with Amazon Nova Sonic and WebRTC
Constructing end-to-end dwell streaming functions with real-time voice interplay presents a number of challenges: community bandwidth constraints may cause excessive ...
Constructing end-to-end dwell streaming functions with real-time voice interplay presents a number of challenges: community bandwidth constraints may cause excessive ...
On this article, you'll be taught why manufacturing AI purposes want each a vector database for semantic retrieval and a ...
Organizations can face two important challenges with conversational AI. First, customers want solutions the place they work—of their CRM, help ...
PDI Applied sciences is a world chief within the comfort retail and petroleum wholesale industries. They assist companies across the ...
High 5 Vector Databases for Excessive-Efficiency LLM PurposesPicture by Editor Introduction Constructing AI functions typically requires looking out via hundreds ...
Organizations are more and more looking for to boost buyer experiences by way of pure, responsive voice interactions throughout their ...
Important Chunking Strategies for Constructing Higher LLM PurposesPicture by Writer Introduction Each massive language mannequin (LLM) software that retrieves ...
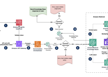
with a little bit of management and assurance of safety. Guardrails present that for AI functions. However how can these ...
Vector embeddings have change into important for contemporary Retrieval Augmented Era (RAG) functions, however organizations face vital value challenges as ...
have entered the world of pc science at a document tempo. LLMs are highly effective fashions able to successfully performing ...
Automation Scribe is your go-to site for easy-to-understand Artificial Intelligence (AI) articles. Discover insights on AI tools, AI Scribe, and more. Stay updated with the latest advancements in AI technology. Dive into the world of automation with simplified explanations and informative content. Visit us today!
© 2024 automationscribe.com. All rights reserved.